皖南電機導讀:近年來,國內的投運發電機組中單機容量在600MW 以上的越來越多,配套的高壓電動機容量呈急劇上升之勢,大都在2000KW 以上,甚至部分電動機超過10000KW,對周期檢修工作提出了更高的要求。傳統的周期性檢修是在現場就地進行的,已無法滿足檢修質量的要求,一定程度上威脅了機組安全運行。本文介紹了高壓電動機精密檢修與深度保養的應用,有效的提高了電動機的各項性能,實現了安全效益與經濟效益的雙提升。

1 高壓電動機進行精密檢修與深度保養的意義高壓電動機由于受到現場環境、運行工況、天氣多變等多種因素影響,連續運行達到檢修周期后,其電氣性能、機械性能、使用壽命均會大幅度降低,致使電動機在運行過程中存在著諸多安全隱患。而通常的檢修手段是在機組等級檢修過程中進行排查,這樣的檢修由于受到現場環境影響,檢修簡單、排查粗糙。多個環節存在著檢修不徹底或者無法檢修的情況,從根本上并未改變設備的使用性能、徹底消除安全隱患。因此我公司推出了對高壓電動機進行精密檢修與深度保養檢修模式,即將需檢修的設備外委至專業電機修造廠進行徹底、精準、全方位、高質量的檢修。同時,將常規等級檢修中所不包含的定子VPI 真空壓力浸漆、轉子動平衡試驗、定轉子絕緣性能提升等深度保養項目考慮其中,以此使設備本身的電氣性能和使用壽命得到有效改善和延長。
電廠機組等級檢修分為A、B、C 三個等級。A 級檢修周期一般為4-6 年;B 級檢修周期一般為2 年;C 級檢修每年都有。因此在A 級檢修中對機組所有高壓電機進行一次精密檢修、深度保養則意義重大,可大大降低該周期內電機的故障率,提高設備的使用性能。B、C 級檢修相對較為頻繁,可在該兩項等級檢修中對運行工況不良的電動機,或運行環境惡劣的(如磨煤機電機、風機電機等)電動機單獨列出進行精密檢修、深度保養,保證此類電機能夠良好使用。
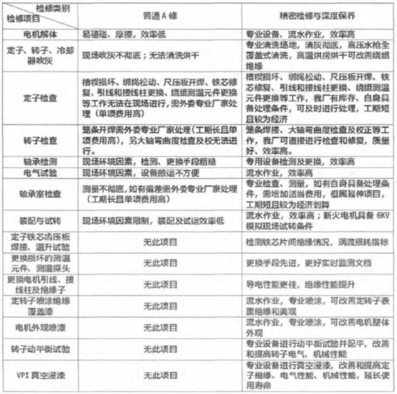
2 精密檢修、深度保養與傳統檢修對比情況以等級檢修級別最高的A 級檢修為例,以下是A 級檢修與精密檢修、深度保養的對比情況:
2.1 現場A 修與精密檢修、深度保養檢修項目的優劣對比參照表(如下表)

2.2 精密檢修與深度保養優勢解析圖( 如圖1)

3 精密檢修與深度保養業務開展情況2015 年6 月,我司對大唐安陽發電廠14 臺脫硫漿液循環泵電機進行了精密檢修與深度保養項目;2015 年9 月,對華潤登封發電公司#1、#2 機組A 修期間24 臺高壓電機進行了精密檢修與深度保養;2016 年2 月在華電新鄉發電公司#2 機組C 修期間,對運行工況惡劣的6 臺磨煤機電機、2 臺碎煤機電機進行了精密檢修、深度保養。檢修后的電機在檢修質量和性能改善方面同比常規等級檢修均有不同程度的提高,特別是檢修后的電機絕緣指標大幅提高、運行中振動值均達到優質級別。
綜上,精密檢修、深度保養安全風險低、管理成本低、檢修費用低、檢修質量高、檢修時間短,能在最大限度上發現并解決高壓電動機存在的故障和隱患,有效改善和提高壓電動機電氣性能、機械性能、安全性能,延長使用壽命。
本文來源于《測試工具與解決方案》—馮建利

專注電機制造60年,服務全球制造業